Road Eye
Road Eye is a car security dash cam app that will upload onto a cloud server for any types of security concerns with the vehicle. Using the built-in camera on the phone, Road Eye will save footages to be uploaded onto a cloud server and used for reference to file insurance claims or for daily use. The overall basis of the app is to be a driver assistant and witness to help keep you safe on the road for your everyday commute.
Overview
Case Study Scope
Responsibilities
User journey
Problem statement
Wireframes
Prototype
Style guide
Value Proposition
A/B testing
Affinity Map
Prioritization Matrix
User Persona
User Flow
Analysis
Presentation
Project Type
UC Irvine Division of Continuing Education
UI/UX bootcamp program
Team
Yunna Choi
Alonzo Rivera
Duration
3 weeks
April 2025
Goal
Our goal was to create a security camera dashcam app to help users have direct access from their phone instead of installing a dashcam device for their vehicle to act as a digital witness on the road by saving their driving experience on cloud for security concerns and reference to file insurance claims.
Problem
As a new driver, I need an app that allows me to record and save my driving experience on the road to a cloud server for keeping evidence to file insurance claims as well as for security and safety concerns.
Affinity Map
Our process with building the empathy map and user persona started from grouping similarities by data collected from users during the survey and interview. We categorized the data into separate themes, which include: accessibility, experience, knowledge, ease of functionality.
User Persona
After building a proto-persona and gathering data from 6 responders during our survey interview, we organized our data through an affinity diagram resulting with Katie Ree as our user persona. Based on the user responses, the following relevant quotes and key findings were used to help build our persona.
Prioritization Matrix
Using the MoSCow matrix, we organized features necessary for Katie and the app by “should have” to “won’t have”. Afterwards, we emphasized on the key important questions needed for our app and placed the survey data according to the theme.
The user journey includes Katie’s experience as a new driver and a scenario of her journey to finding the Road Eye app useful for her car. The user journey map describes Katie’s emotions during the scenario, opportunities and expectations with having the Road Eye app.
User Journey
Empathy Map
We grouped the data collected from survey participants to build Katie’s empathy map listing user’s emotions, pain and gain for our research.
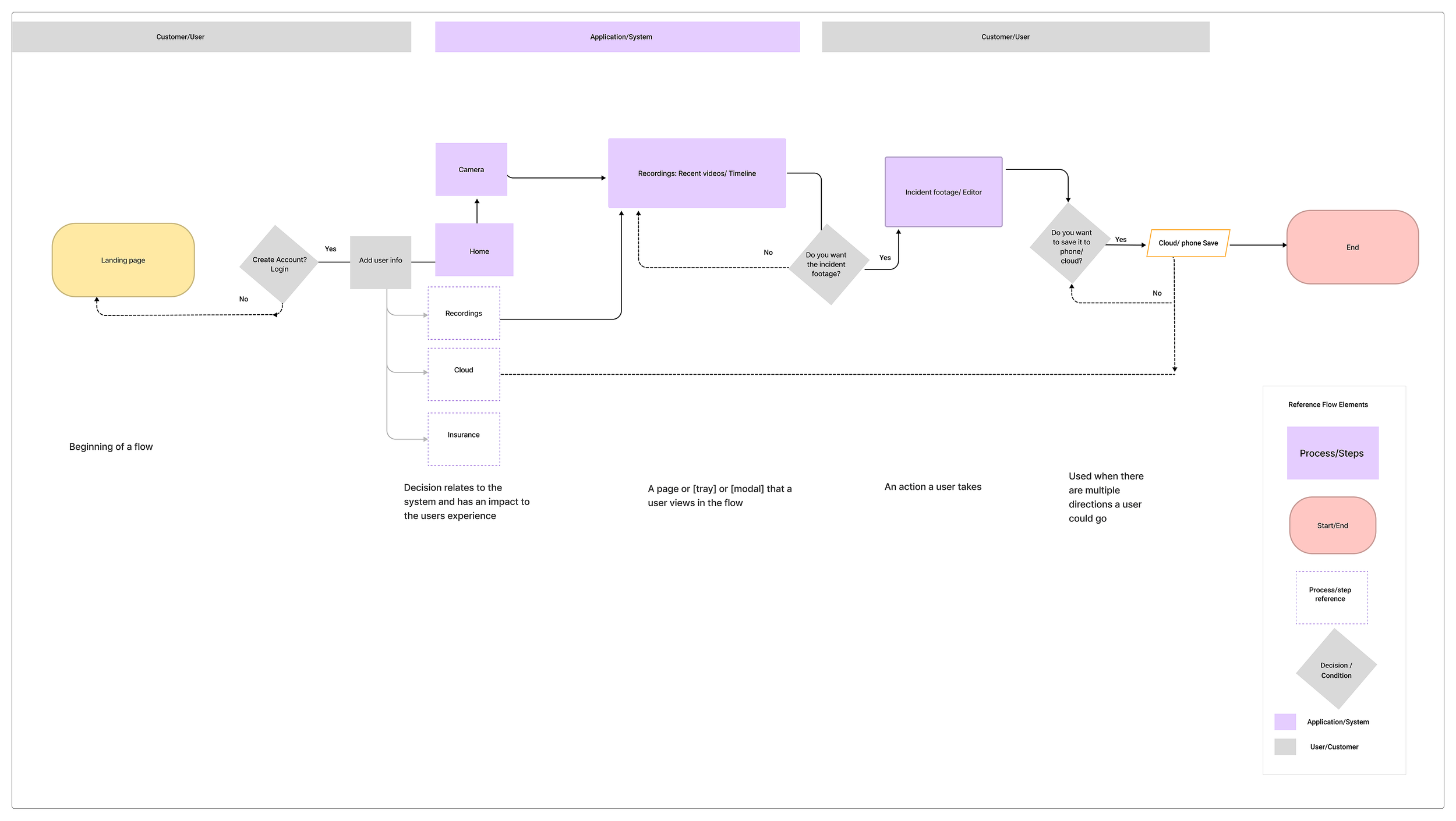
User Flow
The user flow begins with a landing page and the option to create an account. Once the user creates an account, the user land on a personalized homepage. The user will use the camera to begin recording and save the footage. The recordings page includes a share button to file for insurance directly using the email form. The insurance page includes the user’s insurance card and other resources to help file a claim.
Styleguide
To create the style guide, a grid system was applied for the layout.
We chose the “Ubuntu” typeface for a sophisticated appeal and our color choices were gray, green, beige and neutral colors.
We included a live video and images to highlight a realistic experience on the road.
Wireframes
A/B Testing
We conducted Zoom conferences with several user testers to understand product specific, behavioral and attitudinal questions that follow the testing plan.
We asked the testers to complete tasks and share their thoughts on the app. The testers picked the “B” version prototype.
“Live camera experience really cool and nicely designed. Add “share” wording in the icon would make it clearer to understand.”
“Live camera looks good easy to understand to homepage. Share button is a bit unclear. Maybe having it on the top? but it also looks fine. I choose B.”

